Navigieren auf Gemeinde Hünenberg

Inhaltsnavigation auf dieser Seite

Navigation

Hundehaltung

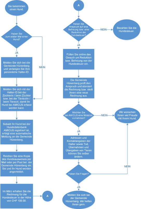
Hundesteuer in der Gemeinde Hünenberg

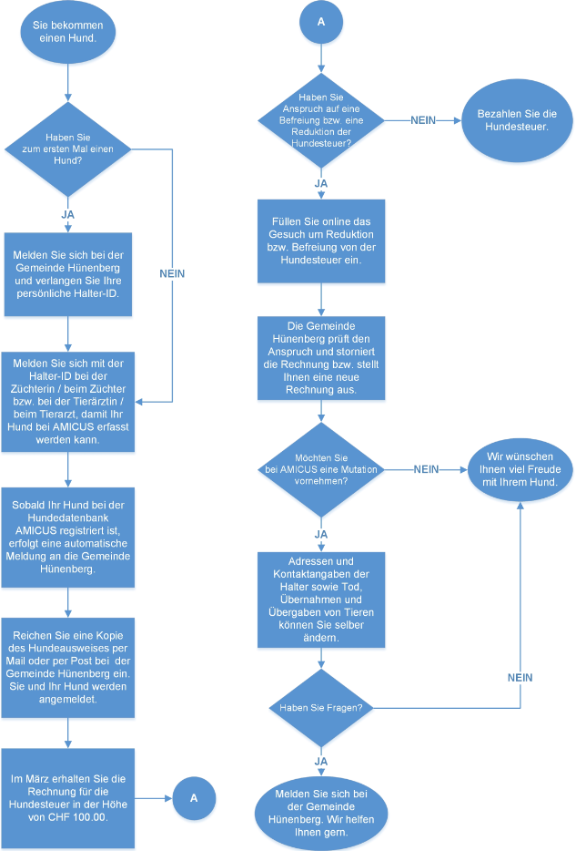
Hunde müssen innerhalb von drei Monaten nach der Geburt von einer Tierärztin oder einem Tierarzt mit einem Mikrochip oder einer Tätowierung dauerhaft gekennzeichnet werden.

Am 1. Januar 2016 wurde die nationale Hundedatenbank AMICUS in Betrieb genommen. Sie löste die ehemalige Datenbank ANIS ab. Es wurden alle Daten übernommen. Die Hundehalterin bzw. der Hundehalter ist dafür verantwortlich, dass der Hund in der Hundedatenbank AMICUS korrekt registriert ist.

Bild Legende:

Hundehalterbroschüre

Bild Legende:

Mehr dazu finden Sie im Anhang

Beseitigung Hundekot

Die Gemeinde Hünenberg stellt Hundekot-Container (Robidog) zur Verfügung. Hier finden Sie eine Übersicht der Standorte.

Robidog-Beutel können beim Werkhof oder bei den Einwohnerdiensten bezogen werden.

Standorte Robidogs

Leinenpflicht

In der Gemeinde Hünenberg müssen Hunde in öffentlichen Lokalen und auf öffentlichen Anlagen sowie in Naturschutzgebieten an der Leine geführt werden.

Während der Vegetationszeit (April bis Oktober) dürfen die Hunde zudem keine landwirtschaftlichen Kulturen betreten. 

Hunde müssen im Wald und am Waldrand in Sichtdistanz und so unter Aufsicht gehalten werden, dass sie jederzeit abrufbar sind. Zudem gilt während der für Wildtiere besonders sensiblen Zeit zwischen dem 1. April und dem 31. Juli eine Hundeleinenpflicht im Wald und am Waldrand.

Die Halterin oder der Halter eines Hundes trägt die Verantwortung für das Tier. Wenn jemand Angst vor Hunden hat, muss dies ernst genommen werden. Mit gegenseitiger Toleranz und Gesprächsbereitschaft können viele Probleme vermieden werden. Die Umsetzung des Leinenzwanges ist deshalb pragmatisch anzugehen. Wer den Hund trotz Leinenpflicht freilaufen lässt, soll direkt angesprochen werden.

Weitere Informationen

Fusszeile

Deutsch